查询指南
学生能够查询的内容包含总体成绩总分、成绩对比、成绩分析、各科小题分、试题详情五个部分。
1、成绩总分
可以看到每科的成绩。

注:小学和初中根据政策划分等级不显示具体分数。
2、成绩对比
个人成绩与班级/学校的对比情况(如果是参加联考会有各校的对比选项)。

3、成绩分析
直观的显示出个人的得分率与整体的对比情况,并根据个人的成绩初步诊断学生的各科情况:

4、各科小题分
各科各题的得分情况,点击均分可查看该题的班级、年级、联考的均分对比情况,点击查看答题卡可查看本人的答题卡图片情况。

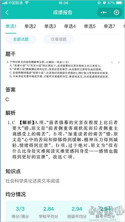
5、试题详情
展示各科各题的题干、答案、解析、知识点、均分情况;支持查看全部试题和仅看错题。

软件功能
1、学校:教学评估、报表分析、名师课堂、云端校园。
2、机构:跨校联考、考试分析、教学评估、云端管理。
3、学生:成绩查询、错题整理、学情分析、在线选题。
4、教师:组卷阅卷、考务管理、阅卷排名、布置作业。
5、家长:家校互动、水平评估、查看排名、提分指导。

软件特点
1、实时作业统计,可具体查看每道题的错误学生分布。
2、将班级作业同步至老师手机端,随时查看作业图片并添加评语。
3、手势评分,识别准确,保留传统批改习惯,操作自然流畅。
4、作业排名、考试排名等多维度数据,帮助老师全面掌握学生水平。
5、每次考试均对全班学生的知识点掌握、能力结构等进行整体分析。
6、作业正确率、考试得分率及趋势曲线,辅助老师更准确把握教学方向。
7、清晰展示学生作业提交情况与成绩变化趋势,使老师辅导更具针对性。

软件优势
1、多群通知一键发送与查看,无需切换界面,高效管理多个群组动态。
2、试卷图片自适应屏幕,支持缩放查看,智能加载、快捷评分。
3、阅卷教师登录后,按任务分配随机领取已隐去学生信息的答题卡图片,可使用智能批阅或手动批阅功能。
4、支持成绩的添加、删除、导出,并具备多维度数据分析能力。
更新日志
v4.8.4版本
修复已知bug,提升APP 稳定性。





全能打印机app安卓官方新版本